麻豆成人
高级搜索:
请选择栏目
主页
麻豆成人概况
麻豆成人简介
董事长致辞
管理团队
组织架构
大事记
成员单位
麻豆成人新闻
集团动态
子公司动态
《威海产投》报
图说产投
影像产投
主营业务
产业投资
民生事业
产业金融
创新平台
资本管理
党群工作
党建动态
“头雁领航”计划
二十届三中全会
清廉产投
深入贯彻中央八项规定精神学习教育
党纪学习教育
聚焦二十大
党员学习
民族宗教政策法规宣传
法治学习
麻豆成人文化
企业使命
企业精神
发展定位
经营理念
企业愿景
人才招聘
招聘中心
信息公开
信息公开
业务公告
信息公开
信息公开
业务公告
业务公告
网站主页
/
信息公开
/
业务公告
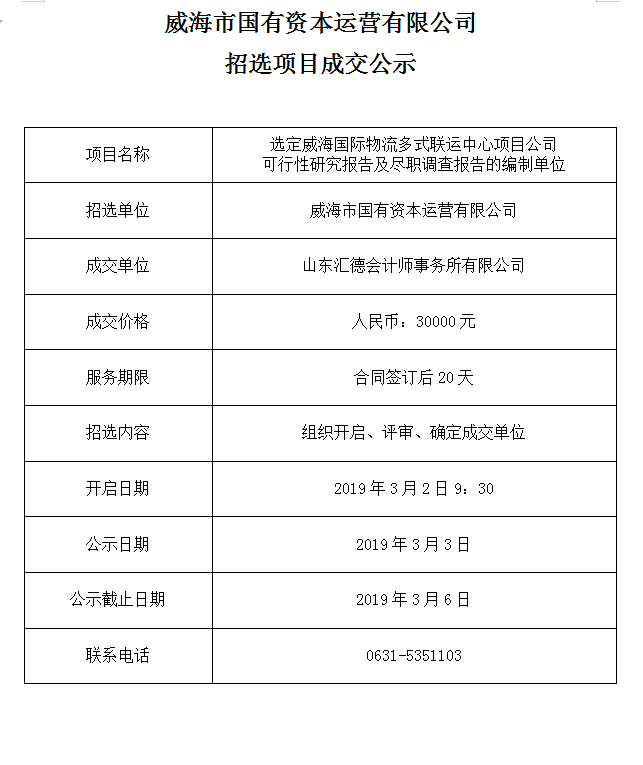
威海市国有资本运营有限公司招选项目成交公示
来源:
时间:2019-03-03 14:07:46
浏览次数:
关键字:
本文网址:
//18-madou.com/news_view_157_264.html
上一篇:
公开招选公告
下一篇:
威海市市级政府引导基金申报流程
返回
相关新闻
威海市大威石油有限公司加油站三次油气回收设备采购及安装项目(...
威海产投资产经营有限公司选定保洁服务单位招标公告
选定招标代理机构入围供应商招标公告
威海国际商务大厦有限公司威海国际商务大厦有限公司供应商入库(...
威海国际商务大厦有限公司供应商入库(米面粮油、调料类、水发参...
威海市顺迪投资有限公司环翠路97号园区西侧附属房及办公楼部分区...
关于威海市企业信用保证基金担保增信业务合作银行绩效考核结果的...
云资源服务采购中标公示
威海产投资产经营有限公司荣成齐东海洋厂区板房维修改造工程成交...
关于申报中小微企业信保基金担保增信业务合作银行机构的通知
友情链接
威海市人民政府
威海市国资委
威海市财政局
威海市地方金融监管局
地址:威海市经济技术开发区皇冠街道青岛中路140号A座
电话:0631-5351103
传真:0631-5351035
网址://18-madou.com
Copyright © 版权所有:麻豆成人-麻豆成人系列视频合集
备案号:
鲁ICP备2021008705号-1
鲁公网安备 3
7100402000486
技术支持:威海雷迅在线
微信公众号
手机官网